Subjects
Online Tutoring
Homework Help
Homework Library
Tutors
Online Classes
More
Bookstore
Blog
Technical Tips
FAQ
Contact Us
Get Help Now
Home
Homework Library
Computer Science
Java Programming
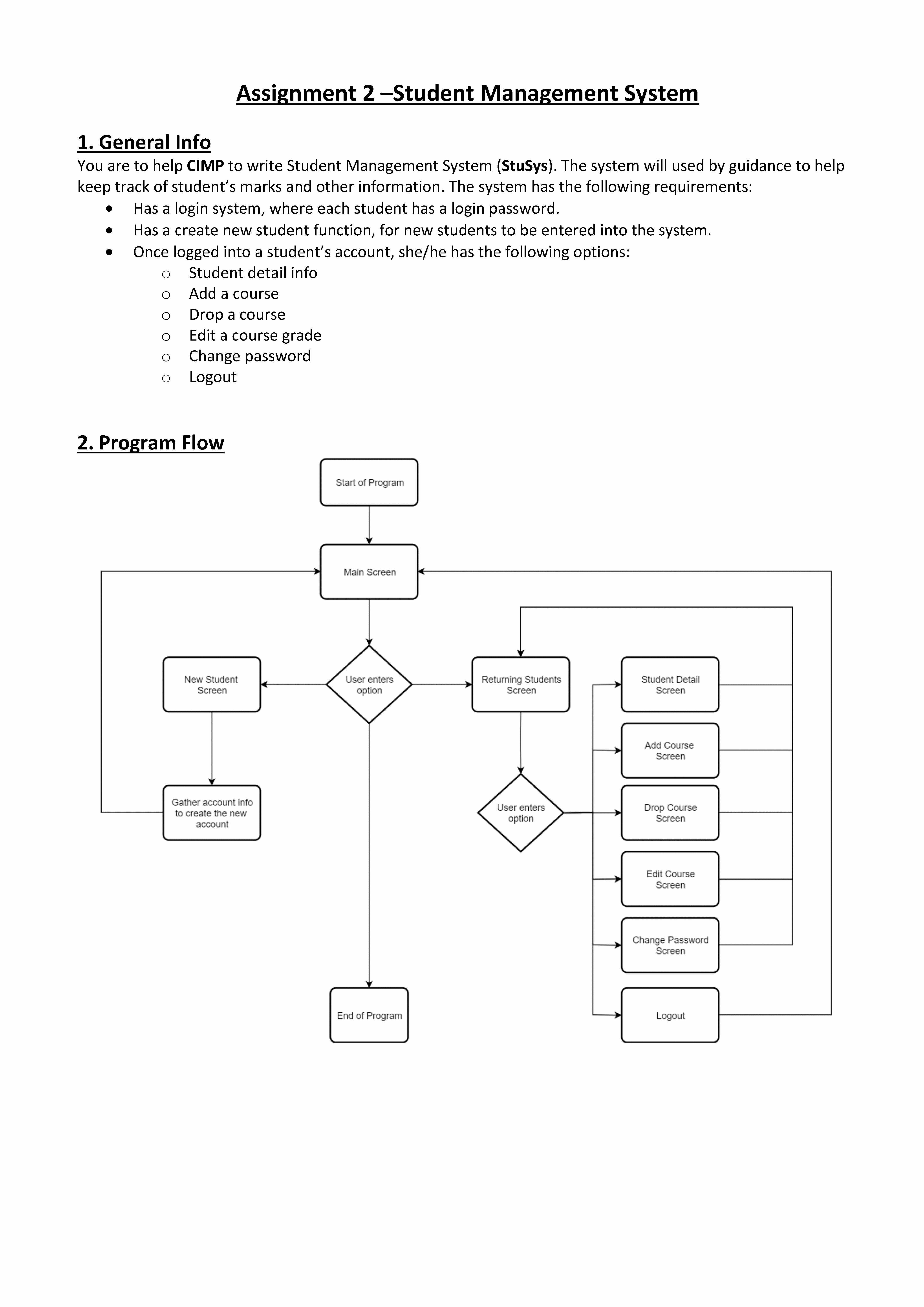
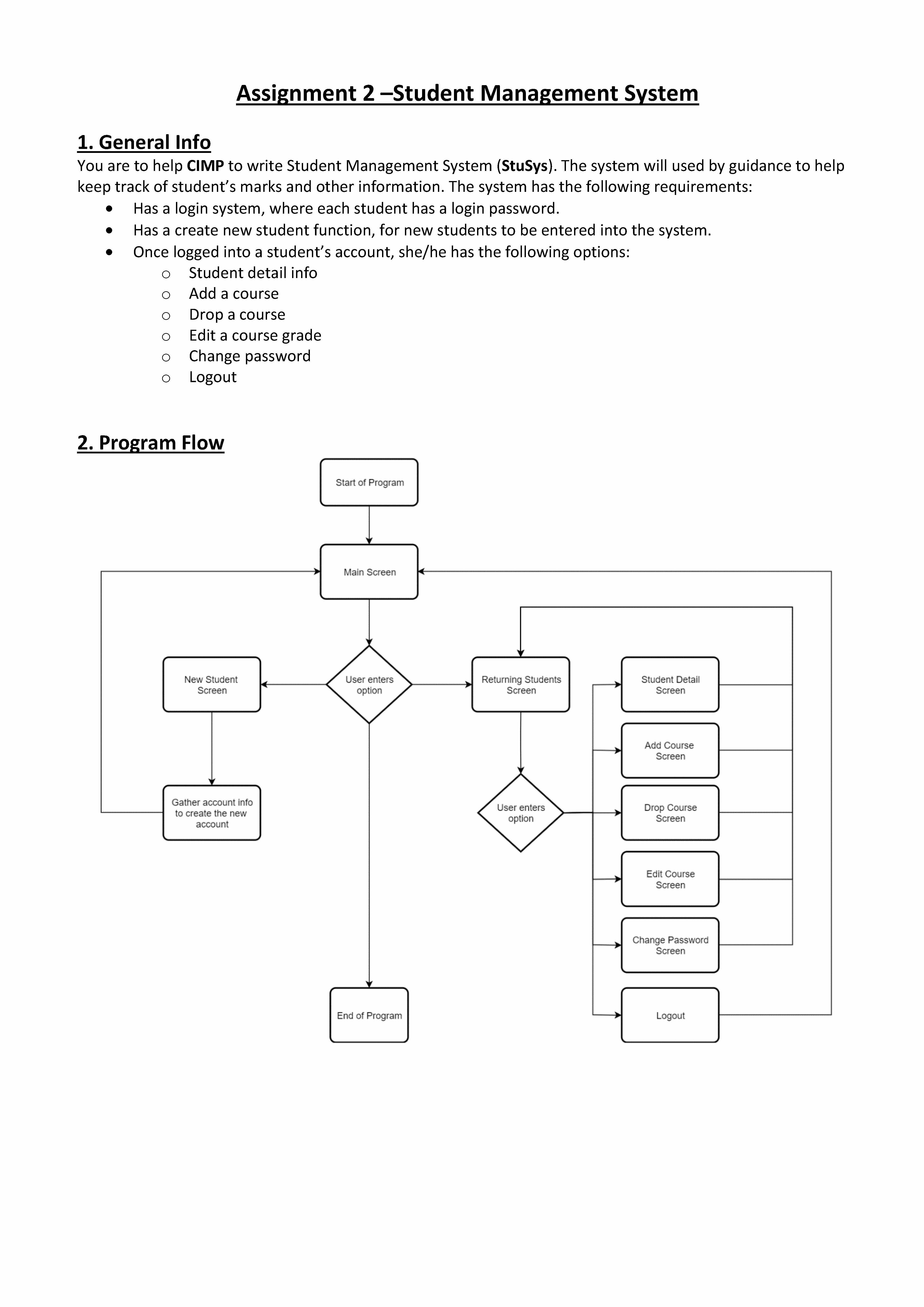
Assignment 2 –Student Management System 1. General Info Yo...
Assignment 2 –Student Management System 1. General Info You are...