Subjects
Online Tutoring
Homework Help
Homework Library
Tutors
Online Classes
More
Bookstore
Blog
Technical Tips
FAQ
Contact Us
Get Help Now
Home
Homework Library
Physics
Quantum Physics
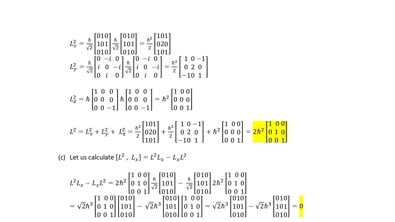
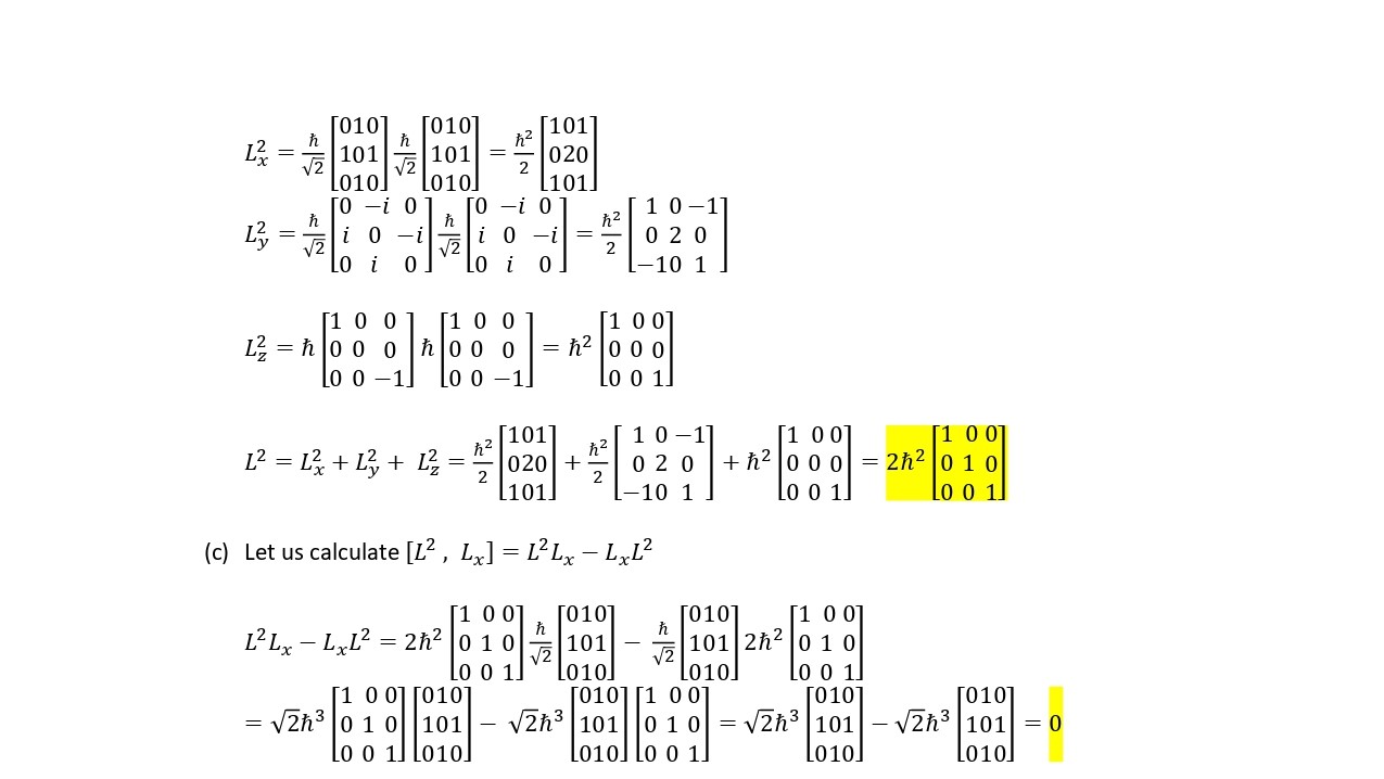
A particle is in an orbital angular momentum state represented by t...
A particle is in an orbital angular momentum state represented by t...